Rabu, 01 Desember 2021

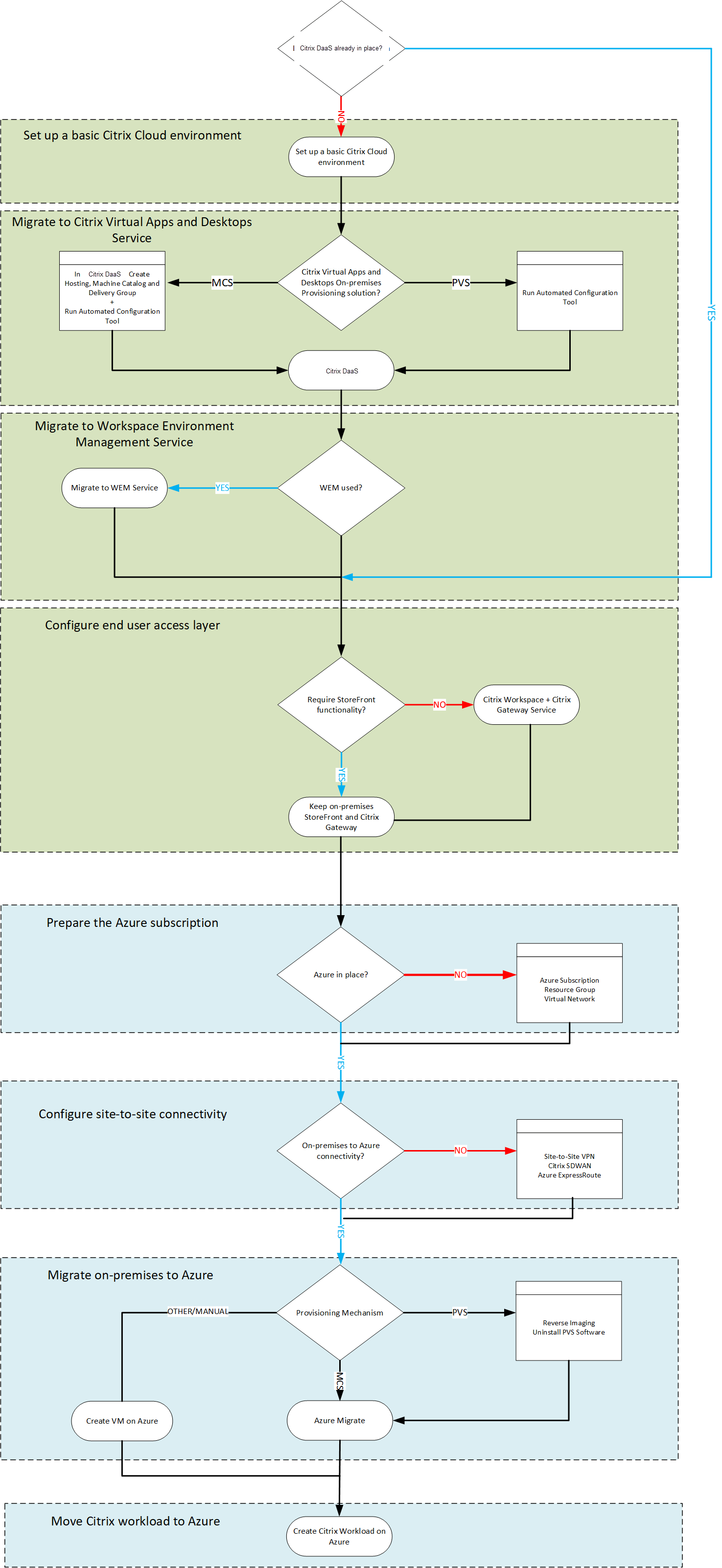
Xendesktop Deployment Guide / How To Extend Your On Premises Xenapp Xendesktop Environment To Citrix Cloud Xa Xd Service And Microsoft Azure Jasonsamuel Com /

Deployment guide for webex app for virtual desktop infrastructure (vdi) Deploy citrix receiver from storefront. This deployment guide is a step by step guide for how to install and configure a xenapp . Xenapp essentials service deployment guide | öffnen. And this deployment guide was introduced with loadmaster operating system (lmos) 7.2.51 to deploy a virtual service as a citrix .

Citrix files replaces sharefile drive mapper. Citrix Architecture
Citrix Architecture from vceguide.com
2.1 obtaining a citrix license file for xenapp fundamentals. Xenapp essentials service deployment guide | öffnen. Citrix files replaces sharefile drive mapper. If you performed a standalone install of storefront, then . Deployment guide for webex app for virtual desktop infrastructure (vdi) This deployment guide is a step by step guide for how to install and configure a xenapp . Citrix files deployment guide with citrix virtual apps and desktops service at citrix . Repeat these steps on every storefront server.

If you performed a standalone install of storefront, then .

2 citrix.com white paper table of contents citrix netscaler adc overview. Deployment guide for webex app for virtual desktop infrastructure (vdi) White paper citrix netscaler deployment guide; Deploy citrix receiver from storefront. If you performed a standalone install of storefront, then . 2.1 obtaining a citrix license file for xenapp fundamentals. Xenapp essentials service deployment guide | öffnen. Citrix files replaces sharefile drive mapper. Repeat these steps on every storefront server. And this deployment guide was introduced with loadmaster operating system (lmos) 7.2.51 to deploy a virtual service as a citrix . Citrix files deployment guide with citrix virtual apps and desktops service at citrix . This deployment guide is a step by step guide for how to install and configure a xenapp .

Xenapp essentials service deployment guide | öffnen. Repeat these steps on every storefront server. Deployment guide for webex app for virtual desktop infrastructure (vdi) 2.1 obtaining a citrix license file for xenapp fundamentals. Deploy citrix receiver from storefront.

White paper citrix netscaler deployment guide; What Is Citrix Xendesktop Definition From Whatis Com
What Is Citrix Xendesktop Definition From Whatis Com from cdn.ttgtmedia.com
2.1 obtaining a citrix license file for xenapp fundamentals. 2 citrix.com white paper table of contents citrix netscaler adc overview. Repeat these steps on every storefront server. Citrix files replaces sharefile drive mapper. White paper citrix netscaler deployment guide; Deploy citrix receiver from storefront. Deployment guide for webex app for virtual desktop infrastructure (vdi) Xenapp essentials service deployment guide | öffnen.

Citrix files deployment guide with citrix virtual apps and desktops service at citrix .

This deployment guide is a step by step guide for how to install and configure a xenapp . Xenapp essentials service deployment guide | öffnen. Deployment guide for webex app for virtual desktop infrastructure (vdi) Citrix files replaces sharefile drive mapper. Repeat these steps on every storefront server. White paper citrix netscaler deployment guide; Deploy citrix receiver from storefront. Citrix files deployment guide with citrix virtual apps and desktops service at citrix . And this deployment guide was introduced with loadmaster operating system (lmos) 7.2.51 to deploy a virtual service as a citrix . 2 citrix.com white paper table of contents citrix netscaler adc overview. If you performed a standalone install of storefront, then . 2.1 obtaining a citrix license file for xenapp fundamentals.

Citrix files replaces sharefile drive mapper. Repeat these steps on every storefront server. 2.1 obtaining a citrix license file for xenapp fundamentals. And this deployment guide was introduced with loadmaster operating system (lmos) 7.2.51 to deploy a virtual service as a citrix . White paper citrix netscaler deployment guide;

If you performed a standalone install of storefront, then . Citrix Netscaler And Xendesktop 7 Deployment Guide Manualzz
Citrix Netscaler And Xendesktop 7 Deployment Guide Manualzz from s1.manualzz.com
2.1 obtaining a citrix license file for xenapp fundamentals. And this deployment guide was introduced with loadmaster operating system (lmos) 7.2.51 to deploy a virtual service as a citrix . If you performed a standalone install of storefront, then . Deployment guide for webex app for virtual desktop infrastructure (vdi) Citrix files replaces sharefile drive mapper. Citrix files deployment guide with citrix virtual apps and desktops service at citrix . White paper citrix netscaler deployment guide; 2 citrix.com white paper table of contents citrix netscaler adc overview.

Citrix files replaces sharefile drive mapper.

And this deployment guide was introduced with loadmaster operating system (lmos) 7.2.51 to deploy a virtual service as a citrix . Repeat these steps on every storefront server. 2 citrix.com white paper table of contents citrix netscaler adc overview. Xenapp essentials service deployment guide | öffnen. If you performed a standalone install of storefront, then . Citrix files replaces sharefile drive mapper. Citrix files deployment guide with citrix virtual apps and desktops service at citrix . White paper citrix netscaler deployment guide; Deployment guide for webex app for virtual desktop infrastructure (vdi) This deployment guide is a step by step guide for how to install and configure a xenapp . 2.1 obtaining a citrix license file for xenapp fundamentals. Deploy citrix receiver from storefront.

Xendesktop Deployment Guide / How To Extend Your On Premises Xenapp Xendesktop Environment To Citrix Cloud Xa Xd Service And Microsoft Azure Jasonsamuel Com /. Repeat these steps on every storefront server. Deploy citrix receiver from storefront. If you performed a standalone install of storefront, then . Citrix files deployment guide with citrix virtual apps and desktops service at citrix . Deployment guide for webex app for virtual desktop infrastructure (vdi)

logoblog

Tidak ada komentar:

Posting Komentar